新指南发布!个人敏感信息有哪些?公司该如何管理员工敏感信息?
随着网络攻击和数据泄露事件频发,保护个人隐私和信息安全显得尤为重要。9月18日,全国网络安全标准化技术委员会发布《网络安全标准实践指南——敏感个人信息识别指南》。

来源:全国网络安全标准化技术委员会
文件下载地址:https://www.tc260.org.cn/upload/2024-09-18/1726621097544005928.pdf
对于企业,不仅要遵守日益严格的法律法规,还要采取有效措施确保客户和员工的敏感信息不被滥用或泄露。因此,建立一套完善的个人敏感信息资料安全管理体系,不仅是对企业社会责任的体现,也是维护企业信誉和竞争力的关键。本文将探讨云盒子企业云盘如何通过一系列创新技术和管理策略,为个人敏感信息提供全方位的保护。
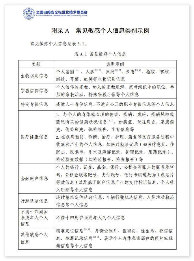
1. 了解政法法规以及个人敏感信息有哪些?
在处理个人敏感信息时,企业必须遵守相关的法律法规,如《中华人民共和国网络安全法》、《中华人民共和国数据安全法》等。这些法律明确规定了个人信息的保护要求,包括但不限于:
- 生物识别信息:如指纹、面部识别数据。
- 宗教信仰信息:涉及个人宗教信仰的数据。
- 特定身份信息:如身份证号码、护照信息。
- 医疗健康信息:包括病历、体检报告等。
- 金融账户信息:银行账户、信用卡信息等。
- 行踪轨迹信息:GPS定位数据、移动设备位置信息。
- 未成年人信息:不满十四周岁的个人信息。
- 其他敏感信息:可能影响个人安全或隐私的信息。
新发布的《网络安全标准实践指南——敏感个人信息识别指南》也提供了个人信息类别示例:

2. 设置个人信息敏感词库,进行数据上传监听
云盒子企业云盘允许管理员设置一个敏感词库,该词库包含了企业认为需要特别关注的词汇列表。当员工尝试上传含有这些敏感词汇的文件时,系统会自动触发警报,并将文件放入“隔离区”。管理员随后会对这些文件进行审查,决定是否允许其进入企业云盘系统。
例如,如果一个员工试图上传一个包含“身份证号码”的文档,系统会立即检测到这个敏感词汇,文件首先会进入隔离区,直到管理员确认该文件的合法性、正确的上传路径以及文件权限,方可上传成功。
3.提升个人敏感信息安全管理等级,云沙箱保护以及下载使用申请
为了进一步加强个人敏感信息的保护,云盒子企业云盘提供了云沙箱技术。这项技术允许敏感数据在一个隔离的环境中运行,从而降低数据泄露的风险。此外,对于需要下载或使用的敏感信息,云盒子企业云盘实施了严格的申请流程,确保只有经过授权的用户才能访问这些信息。
例如,一个员工可能需要访问包含客户医疗信息的文件。在这种情况下,他们必须提交申请,说明使用目的和范围。只有在获得管理层的批准后,他们才能获得对该文件的访问权限。
4. 为个人敏感信息添加暗码水印,便于使用溯源
云盒子企业云盘支持为敏感文件添加暗码水印功能。这种水印是不可见的,不会影响文件的正常使用,但在文件被非法分享或泄露时,可以通过特殊的软件读取水印信息,追溯到原始的使用者。
例如,如果一个包含敏感财务数据的文件被未经授权的人分享到了互联网上,管理员可以通过水印追踪到最初分享该文件的员工,从而采取相应的措施。
5. 日志记录,了解每一份资料的具体动向
云盒子企业云盘提供了全面的日志记录功能,管理员可以随时查看所有文件的操作历史。这包括文件的上传、下载、修改、删除等操作,以及执行这些操作的用户信息。
例如,如果发现一份敏感文件被意外删除,管理员可以通过查看日志来确定是谁在何时何地进行了删除操作,从而快速恢复文件并采取预防措施。
通过实施这些措施,云盒子企业云盘为企业提供了一个全面的个人敏感信息资料安全管理解决方案,确保了数据的安全性和合规性。